资深、负责、专业认证的海归精英教师集合,切实给每一位学生提供面对面教学和陪伴,是青竹A-Level中心课程品质和教学结果的核心保障。青竹A-Level中心的教师毕业于世界知名学府、教学科目相关专业的硕士及以上学位、多年A-Level 教学及考情分析经验、并通过牛津国际AQA考试局官方教学资质认证。


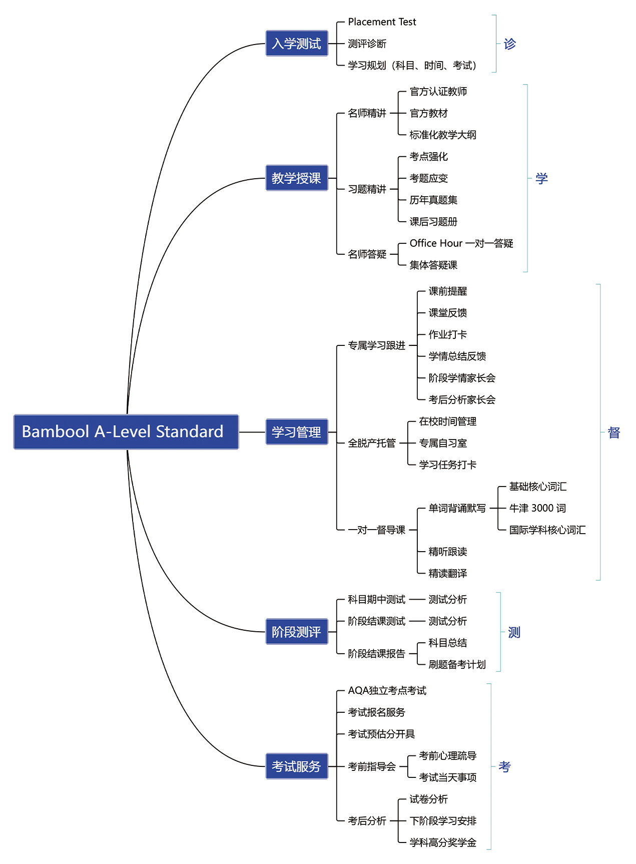
诊断、教学、督学、测验、考试5大教学服务模块、30+关键事项,共同构建青竹A-Level中心Bambool A-Level Standard标准化教学服务闭环。

测试卷展示

历年真题集、核心词汇展示

官方教材展示